
覆盖芝加哥至华盛顿特区的 PJM 互联电网于周日晚间发出预警,称其将连续七天面临极端用电需求,这是 “PJM 电网从未遭遇过的冬季持续高负荷状况”。得克萨斯州电力可靠性委员会(简称 ERCOT)预测,周一用电需求将达到 86 吉瓦,刷新 2023 年 8 月创下的历史峰值。
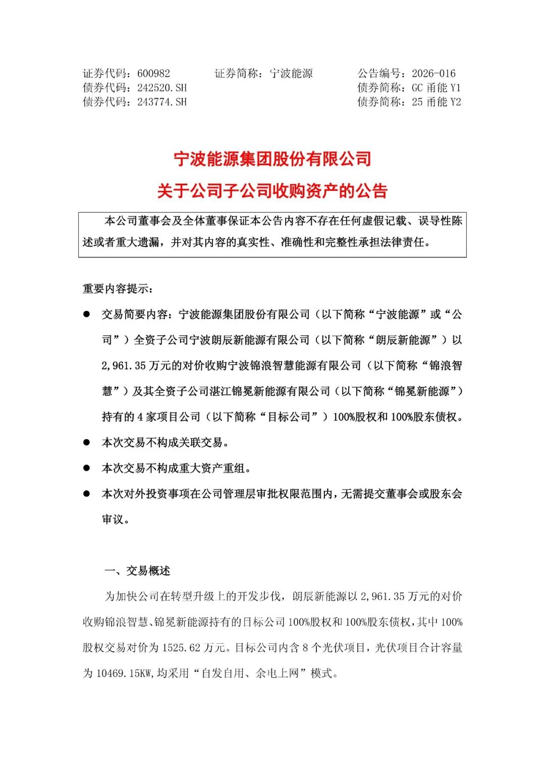
4月1日,宁波动力(600982)发布公告,公司的全资子公司朗辰新动力以2961万元的对价收购锦浪灵巧卓绝全资子公司锦冕新动力捏有的4家面孔公司100%股权和100%鼓吹债权。
其中,中赢投资app100%股权的交游对价为1526万元。方针公司内含8个光伏面孔,盘算推算容量为10469.15KW,均弃取“自愿私用、余电上网”花样。
苏皇配资交游的办法在于加速公司的转型升级设施,教悔协同效应,瞻望不会对公司的财务景色和探究后果产生要害不利影响。方针公司将成为公司的灭亡报表限度内的子公司。
2025年前三季度,宁波动力完了收入26.96亿元,归母净利润2.42亿元。
公告如下:




剪辑:刘英丽责编:刘婧媛汇盈盘配资
]article_adlist-->
海量资讯、精确解读,尽在新浪财经APP
名鼎配资利好优配富华优配旺鼎策略闻喜策略
信钰证券提示:文章来自网络,不代表本站观点。